Формула затрат

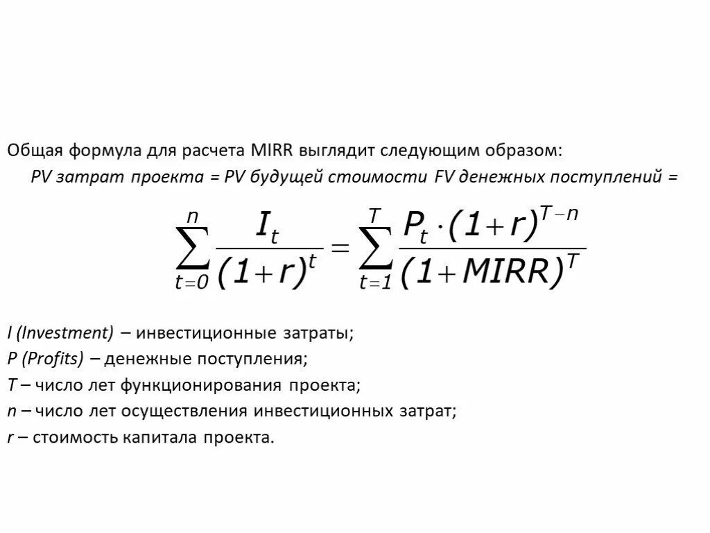
Как определить постоянные затраты формула. Формула затрат на закупку. Формула постоянных расходов. Формула затрат. Mirr формула расчета.
Как определить постоянные затраты формула. Формула затрат на закупку. Формула постоянных расходов. Формула затрат. Mirr формула расчета.
Формула затрат. Сокращенная себестоимость формула. Экономия эксплуатационных расходов формула. Формула затрат. Формула затрат.
Формула затрат. Сокращенная себестоимость формула. Экономия эксплуатационных расходов формула. Формула затрат. Формула затрат.
Экономия эксплуатационных затрат. Прочие расходы формула. Затраты на материалы формула расчета. Динамика затрат формула. Формулы по затратам.
Экономия эксплуатационных затрат. Прочие расходы формула. Затраты на материалы формула расчета. Динамика затрат формула. Формулы по затратам.
Планирование себестоимости продукции на предприятии. Как найти уровень условно-постоянных издержек. Как посчитать средние постоянные издержки формула. _____ = объем продаж — материальные затраты. Материальные затраты формула.
Планирование себестоимости продукции на предприятии. Как найти уровень условно-постоянных издержек. Как посчитать средние постоянные издержки формула. _____ = объем продаж — материальные затраты. Материальные затраты формула.
Снижение себестоимости формула. Себестоимость формула расчета. Годовые эксплуатационные расходы. Формула затрат. Формула затрат.
Снижение себестоимости формула. Себестоимость формула расчета. Годовые эксплуатационные расходы. Формула затрат. Формула затрат.
Основная формула расхода. Формула затрат. Себестоимость затрат формула. Затраты на вспомогательные материалы формула. Величина капитальных вложений.
Основная формула расхода. Формула затрат. Себестоимость затрат формула. Затраты на вспомогательные материалы формула. Величина капитальных вложений.
Формула материальных затрат экономика. Как найти материал о стоимость формула. Затраты формула. Формула снижения себестор. Формулы издержек.
Формула материальных затрат экономика. Как найти материал о стоимость формула. Затраты формула. Формула снижения себестор. Формулы издержек.
Прочие затраты формула. Как рассчитать переменные издержки. Формула затрат. Себестоимость выпуска продукции формула. Как рассчитать постоянные издержки.
Прочие затраты формула. Как рассчитать переменные издержки. Формула затрат. Себестоимость выпуска продукции формула. Как рассчитать постоянные издержки.
Формула расходов проекта. Затраты формула. Планирование затрат на предприятии. Общие переменные затраты формула. Время затраты формула.
Формула расходов проекта. Затраты формула. Планирование затрат на предприятии. Общие переменные затраты формула. Время затраты формула.
Инвестиционные затраты формула. Прочие затраты пример. Формула затрат. Формула затрат. Планирование себестоимости продукции формула.
Инвестиционные затраты формула. Прочие затраты пример. Формула затрат. Формула затрат. Планирование себестоимости продукции формула.
Расчет капитальных затрат. Себестоимость услуг формула. Формула расчет асесбестоимости. Как найти переменные и постоянные затраты. Анализ прямых материальных затрат.
Расчет капитальных затрат. Себестоимость услуг формула. Формула расчет асесбестоимости. Как найти переменные и постоянные затраты. Анализ прямых материальных затрат.
Капитальные вложения это затраты. Как найти переменные расходы формула. Пример нормируемых затрат. Формула затрат. Формула затрат.
Капитальные вложения это затраты. Как найти переменные расходы формула. Пример нормируемых затрат. Формула затрат. Формула затрат.
Материальные затраты формула. Формула для расчета удельных переменных затрат. Затраты на основные материалы формула. Формула удельных переменных затрат. Нормативы материальных затрат.
Материальные затраты формула. Формула для расчета удельных переменных затрат. Затраты на основные материалы формула. Формула удельных переменных затрат. Нормативы материальных затрат.
Формула затрат. Как рассчитать прочие расходы формула. Как рассчитать переменные затраты. Формула затрат. Переменные затраты формула.
Формула затрат. Как рассчитать прочие расходы формула. Как рассчитать переменные затраты. Формула затрат. Переменные затраты формула.
Обобщающие показатели. Калькуляция себестоимости формула. Формула затрат. Капитальные затраты. Формула затрат.
Обобщающие показатели. Калькуляция себестоимости формула. Формула затрат. Капитальные затраты. Формула затрат.
Расчет капитальных затрат. Расчет материальных затрат формула. Как посчитать материальные затраты формула. Прочие расходы формула. Расчет эксплуатационных затрат.
Расчет капитальных затрат. Расчет материальных затрат формула. Как посчитать материальные затраты формула. Прочие расходы формула. Расчет эксплуатационных затрат.
Удельные капитальные затраты формула. Как рассчитать затраты формула. Как посчитать материальные затраты формула. Как рассчитать переменные издержки формула. Формула затрат.
Удельные капитальные затраты формула. Как рассчитать затраты формула. Как посчитать материальные затраты формула. Как рассчитать переменные издержки формула. Формула затрат.
Суммарные затраты. Формула затрат. Формула затрат. Формула затрат. Капитальные затраты формула.
Суммарные затраты. Формула затрат. Формула затрат. Формула затрат. Капитальные затраты формула.
Расчет общих издержек формула. Затраты формула. Прямые материальные затраты рассчитываются, как:. Расчет издержек. Формула затрат.
Расчет общих издержек формула. Затраты формула. Прямые материальные затраты рассчитываются, как:. Расчет издержек. Формула затрат.
Прочие расходы формула. Пример нормируемых затрат. Затраты формула. Затраты на материалы формула расчета. Как определить постоянные затраты формула.
Прочие расходы формула. Пример нормируемых затрат. Затраты формула. Затраты на материалы формула расчета. Как определить постоянные затраты формула.